您的位置:首页 > 通知公告
各供应商:
为加强许昌招商引资宣传推介,展示许昌在区位、产业、营商环境等方面的优势,现需设计制作许昌市投资指南。设计要求:体现许昌历史文化、交通区位、产业集群、载体平台、要素成本等方面的优势及概况。
印刷要求:
1.成品尺寸260*185mm,纸张:封面300克金东太空梭哑粉纸,双面四色印刷;内文200克金东太空梭哑粉纸,双面四色印刷;装订方式:锁线胶装。
2.预计需印制2000本,具体以年度实际印制数量为准。需要分批次供货、分批次结算,要求在印刷通知发出后5个日历天数内送货上门。
现向符合条件的供应商发出竞争性磋商邀请。有关本次竞争性磋商采购的基本信息如下:
一、项目名称
《许昌市投资指南》设计制作。
二、项目金额
人民币4万元以内。
三、响应文件内容
响应文件一份,需严格密封并加盖公章,否则将导致响应
被拒绝。响应文件材料包括但不限于以下内容:
1.营业执照复印件;
2.供应商基本情况;
3.同类项目业绩证明;
4.报价单(格式自拟);
5.工作分工和时间节点安排以及团队人员信息;
6.服务承诺书(格式自拟);
7.公司经营过程中无违法行为承诺书、无重大安全事故承诺书(法人签字,盖章);
8.项目理解与创意构想;
9.同类项目案例展示(电子版)。
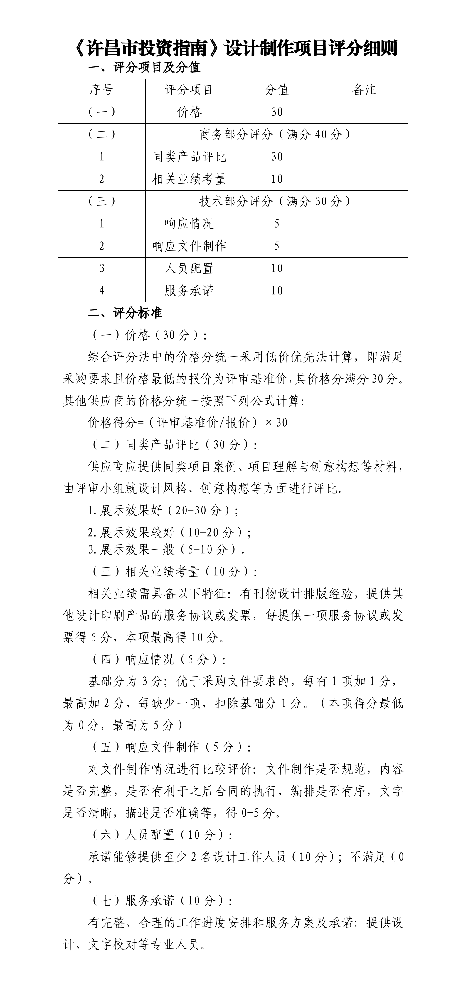
四、评审方式
综合评分法,详见附件“《许昌市投资指南》设计制作
项目评分细则”。
五、评审时间、地点及联系人
请有意向的印刷单位于2026年3月16日15时(北京时间)前递交响应文件。
响应文件接收地点:许昌市创业服务中心A座711-2。
评审时间:2026年3月16日16时(北京时间)。
评审地点:许昌市创业服务中心A座718会议室。
联 系 人:李先生
联系电话:0374-2921963 19639526829
2026年3月6日
